Paduan KKKS - I. Pendahuluan

Paduan KKKS - I. Pendahuluan

Pendahuluan

1.1      Tentang Dokumen

Dokumen Panduan merupakan dokumen yang dapat digunakan oleh pengguna dalam menggunakan aplikasi web Centralized Integrated Vendor Database (CIVD). Dalam Dokumen Panduan ini akan dijelaskan tata-cara dan langkah-langkah yang diperlukan dalam menggunakan aplikasi web ini. Diharapkan dengan adanya Dokumen Panduan ini pengguna dapat mengguna aplikasi CIVD dengan mudah.

1.2      Deskripsi Umum Sistem

CIVD yang diperuntukkan bagi KKKS dan Vendor merupakan sistem database rekanan (vendor) yang terpusat dan terintegrasi sehingga dapat meningkatkan efisiensi dalam proses penilaian persyaratan administrasi pra-kualifikasi rekanan, seperti dokumen Akta Pendirian Perusahaan, SK Pengesahan Akta Pendirian, SK Perubahan Terakhir (jika ada), Surat Izin Usaha, Surat Keterangan Domisili, NPWP dan Bukti Setoran Pajak Terakhir.

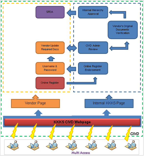
1.3      Alur Konteks Bisnis


Dari gambar alur konteks bisnis di atas, aplikasi CIVD dapat diakses oleh pengguna dari sisi KKKS maupun Vendor. Vendor melakukan registrasi secara online dan memasukkan semua syarat-syarat berupa dokumen yang kemudian akan direview oleh KKKS. Dalam proses tersebut dapat juga dilakukan klarifikasi dokumen asli oleh KKKS jika diperlukan guna memverifikasi persyaratan yang telah diajukan. Setelah KKKS selesai melakukan persetujuan secara online, Vendor akan terdaftar dalam sistem sebagai anggota CIVD.

1.4      Definisi Singkatan

Istilah
Deksripsi
KKKS (K3S)
Kontraktor Kontrak Kerja Sama
SPDA
Surat Pengganti Dokumen Administrasi
CIVD
Centralized Integrated Vendor Database

1.5      Flow CIVD

Berikut penjelasan mengenai Flow CIVD.
 
Status
Penjelasan
Tanggung Jawab (PIC)
Aktivasi Akun
Vendor sudah submit form registrasi tapi belum melakukan aktivasi akun (belum membuat kata sandi)
Vendor
Revisi Registrasi Vendor
Form registrasi dikembalikan oleh KKKS Admin untuk direvisi
Vendor
Verifikasi Registrasi Vendor
Form registrasi perlu untuk segera diverifikasi
KKKS Admin
Registrasi Vendor Ditolak
Form registrasi ditolak oleh KKKS Admin, Vendor tidak dapat melanjutkan form yang sama. Namun Vendor tetap bisa merequest/register ulang.
-
Inisiasi Update Profil
Data registrasi sudah diterima, Vendor bisa melanjutkan untuk melengkapi Update Profil
Vendor
Update Profil
Form Update Profil dikembalikan oleh KKKS Verificator untuk diperbaiki
Vendor
Alokasi Pekerjaan
Form Update Profil perlu untuk dialokasikan oleh admin ke Verificator tertentu (aktivitas ini hanya jika di Pengaturan Pengguna didaftarkan tipe posisi KKKS Assignor)
KKKS Assignor
Verifikasi Profil Vendor
Form Update Profil perlu untuk diverifikasi segera
KKKS Verificator
Persetujuan Profil Vendor
Form Update Profil perlu untuk disetujui segera
KKKS Approval
Approved
Perubahan Update Profil sudah komplit dan final approved siap untuk diterbitkan SPDA
KKKS Admin
Completed
Data Update Profil sudah komplit dan SPDA sudah diterbitkan

 
Tabel 2 - 2 Alur CIVD


    • Related Articles

    • Paduan KKKS - Panduan bagi KKKS Verificator

      Paduan bagi KKKS Verificator Masuk ke sistem CIVD sebagai KKKS Verificator. Data vendor yang telah dikirim akan diterima oleh verificator KKKS. Pada halaman daftar pekerjaan verificator akan muncul list vendor yang harus diverifikasi. Berikut ...
    • Paduan KKKS - 2.2 Panduan bagi KKKS Announcer

      Paduan bagi KKKS Announcer Masuk ke sistem CIVD sebagai KKKS Announcer. Announcer memiliki menu pengumuman yang berfungsi untuk input data pengumuman yang nantinya akan tampil pada halaman depan CIVD. Langkah untuk membuat pengumuman adalah sbb. Klik ...
    • Paduan KKKS - Paduan KKKS Assignor

      Melakukan Alokasi Vendor (Panduan KKKS Assignor)   Assignor memiliki hak akses untuk mengalokasikan daftar-daftar pekerjaan untuk melakukan verifikasi profil vendor, yakni verifikasi profil vendor akan diteruskan kepada user verificator yang mana. ...
    • Paduan KKKS - Panduan bagi KKKS Approval

      Melakukan Approval Vendor (Panduan KKKS Approval)   Masuk ke sistem CIVD sebagai KKKS Approval. Gambar di bawah ini adalah halaman KKKS Approval. Berikut merupakan tampilan halaman user KKKS Approval, untuk dapat melakukan proses approval klik modul ...
    • Paduan KKKS - II. Penggunaan Aplikasi

      Penggunaan Aplikasi Untuk memulai akses terhadap aplikasi CIVD ini: Kunjungi aplikasi CIVD melalui Web Browser (dikoremendasikan IE Versi 10 ke atas, Chrome Latest, atau Mozila FireFox Latest) dengan alamat URL sebagai berikut : Kemudikan klik tombol ...