Panduan Vendor - I. Pendahuluan

Panduan Vendor - I. Pendahuluan

1.1 Tentang Dokumen
Dokumen Panduan merupakan dokumen yang dapat digunakan oleh pengguna dalam menggunakan aplikasi web Centralized Integrated Vendor Database (CIVD). Dalam Dokumen Panduan ini akan dijelaskan tata-cara dan langkah-langkah yang diperlukan dalam menggunakan aplikasi web ini. Diharapkan dengan adanya Dokumen Panduan ini pengguna dapat mengguna aplikasi CIVD dengan mudah.

1.2 Deskripsi Umum Sistem
CIVD yang diperuntukkan bagi KKKS dan Vendor merupakan sistem database rekanan (vendor) yang terpusat dan terintegrasi sehingga dapat meningkatkan efisiensi dalam proses penilaian persyaratan administrasi pra-kualifikasi rekanan, seperti dokumen Akta Pendirian Perusahaan, SK Pengesahan Akta Pendirian, SK Perubahan Terakhir (jika ada), Surat Izin Usaha, Surat Keterangan Domisili, NPWP dan Bukti Setoran Pajak Terakhir.  

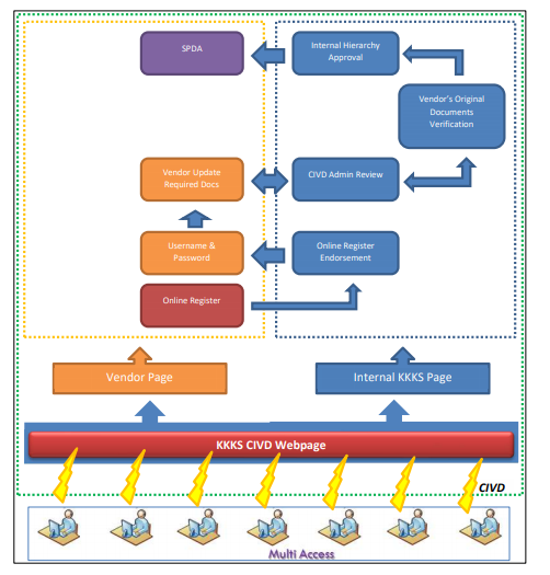
1.3 Alur Konteks Bisnis


Dari gambar alur konteks bisnis di atas, aplikasi CIVD dapat diakses oleh pengguna dari sisi KKKS maupun Vendor. Vendor melakukan registrasi secara online dan memasukkan semua syarat-syarat berupa dokumen yang kemudian akan direview oleh KKKS. Dalam proses tersebut dapat juga dilakukan klarifikasi dokumen asli oleh KKKS jika diperlukan guna memverifikasi persyaratan yang telah diajukan. Setelah KKKS selesai melakukan persetujuan secara online, Vendor akan terdaftar dalam sistem sebagai anggota CIVD.  

1.4 Definisi Singkatan
Berikut daftar istilah yang terdapat dalam dokumen panduan ini.

No
Istilah
Deskripsi
1
KKKS (K3S)
Kontraktor Kontrak Kerja Sama
2
SPDA
Surat Pengganti Dokumen Administrasi
3
CIVD
Centralized Integrated Vendor Database


 


    • Related Articles

    • Paduan KKKS - I. Pendahuluan

      Pendahuluan 1.1      Tentang Dokumen Dokumen Panduan merupakan dokumen yang dapat digunakan oleh pengguna dalam menggunakan aplikasi web Centralized Integrated Vendor Database (CIVD). Dalam Dokumen Panduan ini akan dijelaskan tata-cara dan ...
    • Panduan Vendor - 2.2 Flow CIVD

      Berikut penjelasan mengenai Flow CIVD. Status Penjelasan Tanggung Jawab (PIC) Aktivasi Akun  Vendor sudah submit form registrasi tapi belum melakukan aktivasi akun (belum membuat kata sandi)   Vendor  Revisi Registrasi Vendor Form registrasi perlu ...
    • Panduan Vendor - 2.3 Login Vendor

      Login Vendor Setelah pengguna berhasil di verifikasi KKKS, pengguna dapat login menggunakan username dan password yang dikirimkan sistem CIVD melalui email. Silahkan mengakses halaman utama CIVD pada Browser Anda, lalu klik Masuk(1). ​ Kemudian ...
    • Panduan Vendor - 2.1 Vendor Registration

      Vendor Registrasi Untuk masuk ke dalam sistem dan terdaftar pada KKKS, vendor baru harus melakukan registrasi terlebih dahulu, dengan mengklik menu link Vendor Registrasi(1) ​ Langkah awal yang harus dilakukan adalah vendor memilih KKKS yang akan ...
    • Panduan Vendor - III. Daftar Alamat dan Kontak KKKS CIVD

      Berikut ini alamat kontak masing-masing KKKS untuk melakukan konfirmasi lebih lanjut. CONOCOPHILLIPS INDONESIA COPI Receiving Facilities (CRF) Cilandak Commercial Estate No. 401 Jakarta 12075, Indonesia Email Contact Person: civd [at] conocophillips ...